• 党代会专题
    • |
    • 挑战杯专题
    • |
    • 电子邮箱
    • |
    • 信息公开
    • |
    • 捐赠
    • |
    • 网上办事服务大厅
    • |
    • OA
    • |
    • English
    • 党代会专题
    • |
    • 挑战杯专题
    • |
    • 电子邮箱
    • |
    • 信息公开
    • |
    • 捐赠
    • |
    • 网上办事服务大厅
    • |
    • OA
    • |
    • English

    科技动态

    凯发k8官网石云团队揭示谷氨酸受体突变损害认知的新机制

    发布时间:2022-05-03 点击次数: 作者:医学院 来源:科学技术处

    脑内神经信号在神经元之间的交换依赖于谷氨酸和谷氨酸受体。突触前神经元释放的信号分子谷氨酸结合并激活突触后膜的NMDA型谷氨酸受体,介导离子的流动,提升神经元胞内的Ca2+浓度,引起神经突触的强度变化----依据神经元和突触本身的活动或增强(LTP)、或减弱(LTD),这种细胞反应称为突触可塑性。突触的可塑性变化被认为是认知、学习和记忆、遗忘等神经功能的细胞学基础。NMDA受体因而在认知中起关键作用。

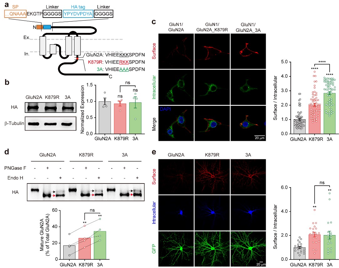
    在脑内,NMDA受体主要分为GluN2AGluN2B两种类型。这两种类型的NMDA受体在通道动力学上有所不同,GluN2A失活比GluN2B快,其介导的Ca2+信号相对较弱。课题组在一个智力发育迟缓的儿童发现了GluN2A的一个罕见突变(K879R),即879位点的赖氨酸(K)突变成了精氨酸(R)。由于赖氨酸和精氨酸都是机体内带正电的碱性氨基酸,该突变看起来不改变GluN2A受体的通道性质,实验验证了这个预测。然而879位点的赖氨酸残基位于一个KKK879-881的赖氨酸三联体上,研究表明该赖氨酸三联体是一个内质网滞留信号,其作用是减缓新合成的GluN2A受体运输到细胞膜上。K879R突变破坏了这个信号,因而受体的上膜运输加快,在细胞膜上的GluN2A受体增多(图1)。

    为进一步理解该突变是否以及如何导致认知的障碍,课题组制作了GluN2A_K879R的突变敲入小鼠,即在小鼠的基因组里引入一个点突变,模拟病人的基因突变。行为学分析发现,突变小鼠的学习与记忆能力下降了。生化和电生理分析表明突变小鼠的GluN2A受体在神经元细胞膜以及突触膜上的表达和功能都增强了。有趣的是,伴随着GluN2A在细胞膜上的表达增强,GluN2B在细胞膜和突触上的表达及功能却减弱了。这可能是一种互补抑制机制。同时也观察到AMPA型谷氨酸受体 GluA1在突触膜的表达和功能减弱。实验证明谷氨酸受体的这些变化造成了突触可塑性的损伤:在诱导突触增强(LTP)的实验条件下,突变小鼠的LTP诱导不出来;在诱导突触减弱(LTD)的实验条件下,突变小鼠的LTD也诱导不出来。因此,这项研究发现了一个导致突触可塑性损伤和认知缺陷的新机制(图2)。

    该研究的创新发现可以总结为以下几点:1. GluN2A受体上发现了一个新的内质网滞留信号。2. GluN2A受体在细胞膜上的表达增强,导致GluN2B受体表达互补性地减弱。3.GluN2A受体增强引起GluA1受体的减少。4.GluN2A在突触表达和功能的增强破坏突触的可塑性。5.GluN2A的增强损伤认知能力。

    2022428日,凯发k8官网医学院模式动物研究所石云团队在Nature 子刊,精神病学领域旗舰学术期刊《分子精神病学》(Molecular Psychiatry)在线发表了题为《Enhancing GluN2A-type NMDA receptors impairs long-term synaptic plasticity and learning and memory》的科研论文, 揭示了谷氨酸受体突变损害认知和神经突触可塑性的新分子机制。凯发k8官网医学院博士生李晴晴、博士后陈江和凯发k8官网市妇幼保健医院的胡平医师为共同第一作者,凯发k8官网石云教授、郑州大学附属第一医院杨建军和凯发k8官网市妇幼保健医院许争锋主任为该文的通讯作者。该研究工作受到国家自然科学基金,科技部重大专项项目和江苏省自然基金等基金的支持。

    1. 在智力发育迟缓的病人中找到一个基因突变(GluN2A_K879R,该突变造成GluN2A-NMDA受体上膜加快,在膜上的表达升高。

     

    2A. 病人中发现的罕见突变。B. 基因敲入小鼠认知能力减弱。C. 基因敲入小鼠NMDA受体功能的变化,AMPA受体功能的变化,突触可塑性的损伤。

     

    原文链接:https://doi.org/10.1038/s41380-022-01579-7